这里下载站 最近更新 下载排行
所在位置:首页 > 资讯教程 > 游戏攻略 — 《下一站江湖》万松书院答题攻略大全

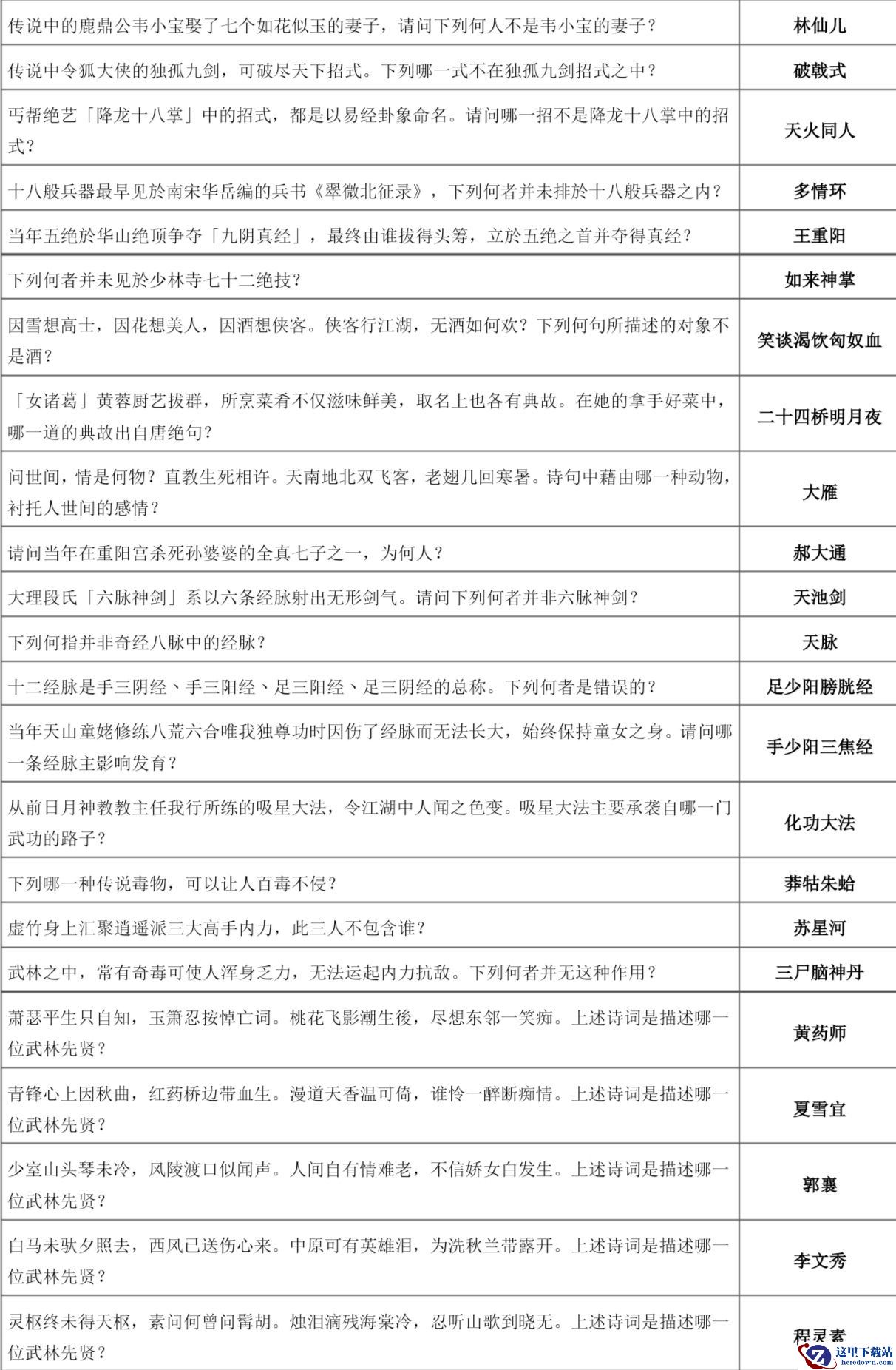
《下一站江湖》万松书院答题攻略大全

作者: 日期:2025-10-26 19:23:48

《下一站江湖》游戏中万松书院答题正确答案是什么?万松书院中的问题难倒了很多玩家,毕竟万松书院的题库还是非常多的,很多小伙伴不知道正确答案也是正常,那么接下来小编为大家带来《下一站江湖》万松书院答题攻略大全,一起来看看吧。

《下一站江湖》万松书院答题攻略大全

游戏介绍

1、多结局。

三十个结局等着你去探索,游戏中你做的每一个选择都将影响你未来的走向,无论是武林盟主,还是大魔头,亦或者是皇帝,皆可为。

2、多分支。

每一个事件背后,你都将面临着多种选择,不同的选择将会给你带来不同的命运。

3、多女主。

面临多名佳人示爱时,不用受到剧情的束缚,可随意选择你喜欢的佳人与你陪伴一生。当然,在选择之前,需要你获得她们的倾心。

4、剧情丰富。

高达百万字的剧情量构造了一个庞大的武侠世界,数百分支,总有一条是你想走的路。

5、多门派。

六十个江湖门派,或正或邪,是敌是友,能否学得门派武学,能否加入门派,端看你如何行事。

6、超高自由度。

高自由度的沙盒世界,可不管主线自由闯荡江湖,也可走遍天下广交好友,更可踏遍千山万水寻找宝藏。

7、战棋式回合制战斗。

策略性的战棋式回合制战斗,主角可自由选择武器,自由搭配技能,带来前所未有的战斗畅爽体验。

8、技能自由搭配。

千种技能可自由搭配,创造出你想要的盖世豪侠。

9、多奇遇

江湖处处是奇遇,危险与机遇并存,充满了冒险精神,趣味横生的同时,也会带来不同的选择,走向不同的命运。

10、队友养成。

众多江湖侠客,可结交,可养成,可以一起闯荡江湖探险,可以领悟高级武学。

11、全程配音。

主线全程配音,给你听觉带来不一样的盛宴。

以上就是小编整理的关于《下一站江湖》万松书院答题攻略大全的全部内容,更多游戏攻略请持续关注手游网!

本文内容来源于互联网,如有侵权请联系删除。

最新文章