这里下载站 最近更新 下载排行
所在位置:首页 > 资讯教程 > 游戏资讯 — 《FFBE 幻影战争》冰系UR美迪爱娜&吉尔伽美什现已上线

《FFBE 幻影战争》冰系UR美迪爱娜&吉尔伽美什现已上线

作者: 日期:2026-01-20 13:25:16

各位冒险家好,欢迎收看《幻影速报》。以下是《FFBE 幻影战争》兵员例行上新的消息!

《FFBE 幻影战争》现已上线全新Pick-up UR兵员【美迪爱娜(冰)】&【吉尔伽美什(冰)】,下面就带领大家看看这些新兵员的信息吧!

美迪爱娜(冰)

美迪爱娜(冰)——永远的魔女

职业:黑魔法师、绿魔法师、忍者

信赖武具:加雷德之月

简介:有着众多名号的大魔法师。外表年轻美丽,但也有传言说她已经活了数百年。性格反复无常,对于没兴趣的事情绝对不会出手。似乎还有过原本只是拯救掉入河流的孩子,结果却介入了大国战争的事情。

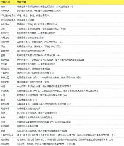
技能详情

极限技能

宇宙羽流:降低范围内目标冰属性耐性3回合,并造成受魔力高低影响的伤害(大)

吉尔伽美什(冰)

称号:有翼者

职业:有翼者、时魔法师、士兵

信赖武具:盟杰之盔

简介:所有一切均充满了谜团的人物。据说其钢之翼不仅可以飞越天空,甚至连时间都能超越。让雷欧尼斯承担起「守护者」的职责,为了未来某一天到来的「审判之时」而煽动各地国王,企图将大地染成深红色。

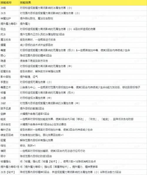
技能介绍

极限技能

弌闪:对范围内目标造成受魔力高低影响的伤害(大)&一定概率施加减速,使其积蓄行动值速度降低3回合。

以上就是《FFBE 幻影战争》本次兵员上新的全部内容,大家可以进入游戏了解更多详情,兵员资料与技能仅供参考,如有变化以游戏内为准。

感谢您游玩《最终幻想:勇气启示录 幻影战争》。

最新文章