热搜词: 红叶支票打印管理 v1.0.0 支票打印管理软件 Fatkun图片批量下载 最新版 汉码 Hmark 最新版 WinSCP 免费FTP工具 v5.7.7 毁灭战士4
作者: 日期:2026-01-12 20:40:48
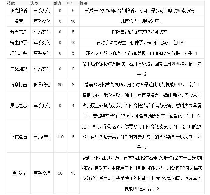
武斗灵猫由魔力猫超进化而来,性格主要推荐固执、开朗、勇敢。配招:主流一般是灵心慧念+飞花点石+幻想编织或者洞察打击+百花错。
进化路线:
喵喵→喵呜→魔力猫→武斗灵猫
技能
本文内容来源于互联网,如有侵权请联系删除。
Q-Dir Windows资源管理器X64最新版
Q-Dir 多窗口文件整理工具X64最新版
Q-Dir Windows资源管理器最新版
Q-Dir 多窗口文件整理工具最新版
飞鱼电子发票台账专业版
老店1688商品采集软件官方版
幻想乡萃夜祭
黑色未来88
宝塔面板最新版
传奇3 国际版绿色无限制一键端
蒲公英MPEG4格式转换器官方版
小鹅通鹅直播助手官方版
Boilsoft Apple Music Converter 苹果音乐转换器官方版