这里下载站 最近更新 下载排行
所在位置:首页 > 资讯教程 > 游戏攻略 — 《梦幻新诛仙》各门派被动法宝搭配推荐

《梦幻新诛仙》各门派被动法宝搭配推荐

作者: 日期:2026-01-19 20:15:49

在游戏内有很多不同的被动法宝,不同门派需要搭配的法宝也是不同的。接下来就让小编给大家带来《梦幻新诛仙》各门派被动法宝搭配推荐,感兴趣的玩家一起来看看吧。

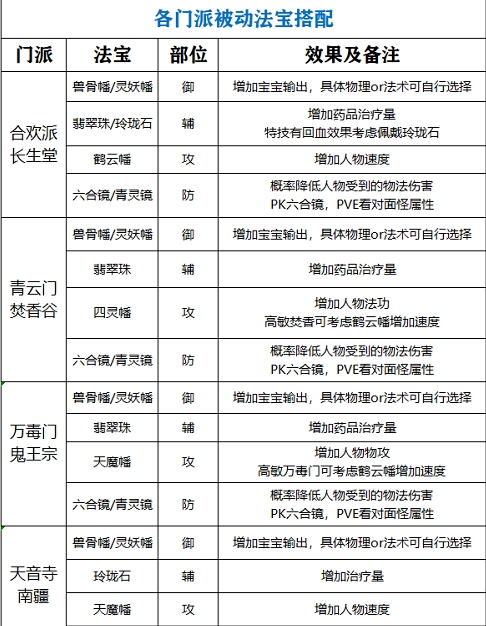
《梦幻新诛仙》各门派被动法宝搭配推荐

被动法宝搭配攻略:

目前进攻系被动法宝主要是用来给鬼王、万毒、焚香和青云四个门派来做选择,主要带来攻击和速度的加成,按需挑选即可。

而辅助系被动法宝都比较鸡肋,改动之后对输出职业来说算是一个削弱,天音南疆可以考虑玲珑石之外,其他职业最多考虑翡翠珠。

防御系被动法宝可以提升角色的生存能力,基本上是必备的。物理法术防御都是需要培养的,主要以物理减伤的六合镜为主,青灵镜为辅。

以上就是《梦幻新诛仙》各门派被动法宝搭配推荐的全部内容了,更多手游攻略请关注这里下载站!

本文内容来源于互联网,如有侵权请联系删除。

最新文章