这里下载站 最近更新 下载排行
所在位置:首页 > 资讯教程 > 游戏攻略 — 《三角洲行动》AS Val突击步枪强势改装方案

《三角洲行动》AS Val突击步枪强势改装方案

作者: 日期:2026-03-27 16:58:22

三角洲行动AS Val突击步枪怎么改装,AS Val突击步枪通过改装,武器实现“低后坐、高精度、强稳定”的战术特性,兼顾持续火力与精准打击,尤其适合中近距离突击和动态作战场景。AS Val突击步枪-全面战场改装代码-6H8DV7C09Q34170U2BIMC

《三角洲行动》AS Val突击步枪强势改装方案:

一、【改装版AS Val突击步枪基础介绍】

1、外观方面:

AS Val突击步枪整体呈现战术改装风格,以黑色为主色调,设计紧凑且充满机械感。

枪管前端配有螺旋纹消音器,表面带散热孔;机匣上方及侧面装有多段战术导轨,顶部已搭载高倍率瞄准镜和辅助瞄具,导轨接口清晰可见,支持多样化配件拓展。

垂直手枪握把带有防滑纹路,前托(护木)设计镂空散热孔,兼顾轻量化与散热;尾部为可伸缩/折叠式枪托,聚合物材质贴合肩部,底部有缓冲垫。

全枪模块化特征明显,各部件通过线条标注分离,凸显游戏中“可自定义改装”的界面属性,整体展现冷峻硬核的战术武器质感,适合近距离突击与中距离精准射击场景。

2、武器代码:

AS Val突击步枪-全面战场-6H8DV7C09Q34170U2BIMC

内含配件:天蝎座后握把、VSS海啸长枪管组合、AKM海狸长枪管组合、RK-0前握把、UR特种战术枪托、VSS 30发弹匣、郊狼中间威力口径快拔套(黑)、多用途战术增高架、DBAL-X2紫色激光镭指、战斗红点瞄准镜、泽宁特拉机柄帽。

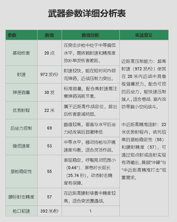
二、【武器数据】

1、后坐力与稳定:

改装后,通过改装,武器实现“低后坐、高精度、强稳定”的战术特性,兼顾持续火力与精准打击,尤其适合中近距离突击和动态作战场景。

四、数据分析

从数据种可以得出:AS Val突击步枪是一把以“高射速、近距离压制、可控后坐力”为核心优势的武器,综合性能偏向中近距离战术冲锋。

其972发/分的射速配合特种弹药穿透力,在近战中爆发力极强;22米内的精准连射与稳定操控性,使其能兼顾灵活作战与中近距离火力输出。

尽管基础伤害(20点)和射程(22米)有限,但通过改装可进一步强化后坐力控制和稳定性,适配多种战术场景。适合擅长中近距离突袭、注重火力密度与配件自定义的玩家,在团队中可承担“突击手”或“近距离火力支援”角色,是一把在特定作战范围内(25米内)能发挥显著优势的战术武器。

五、适合玩家

中近距离战术玩家:

适合擅长在20-30米内主动发起战斗,注重“射速+精准度”结合的玩家,能通过快速反应和连射控制占据主动。

进阶控枪爱好者:

高射速对控枪节奏有一定要求,进阶玩家可通过压枪技巧充分发挥其火力优势,新手也能借助良好的后坐力控制(69)快速上手。

不适合玩家远距离作战偏好者:

22米优势射程较短,超出后伤害衰减明显,远距离精准度不足,不适合依赖中远点点射的“架枪”或“狙击支援”玩法。

低射速精准射击需求者:若玩家习惯慢射速、高单发伤害的精准点射(如栓动狙击或精确射手步枪),AS Val的高射速特性可能导致弹药浪费或控枪压力。

六、【弹道体现】

从图中可以看出,在没任何压枪的情况下后坐力降低些许,然后子弹也多了很多,高射速起到了秒人的作用,实战体验下来这把枪的操控性良好,稍微一压就能很好定位。

手感与总结:

改装版AS Val突击步枪手感紧凑且爆发力强:超高射速(972发/分)带来迅猛的近战火力,但需注意30发弹匣的消耗节奏;后坐力控制(69)和据枪稳定性(55)表现良好,连射时枪口上抬与抖动幅度较小,配合腰**度(57),中近距离腰射或短点射手感流畅,移动中开镜与控枪响应均衡,适合快速突进与动态作战,整体操控门槛适中,新手易上手,进阶玩家可通过压枪进一步发挥其高射速优势。

以上就是小编整理带来的三角洲行动AS Val突击步枪怎么改装,AS Val突击步枪强势改装方案,更多相关游戏攻略,请关注这里下载站!

本文内容来源于互联网,如有侵权请联系删除。

最新文章