这里下载站 最近更新 下载排行
所在位置:首页 > 资讯教程 > 游戏攻略 — 《封神幻想世界》各等阶变身卡效果一览

《封神幻想世界》各等阶变身卡效果一览

作者: 日期:2026-04-04 07:22:31

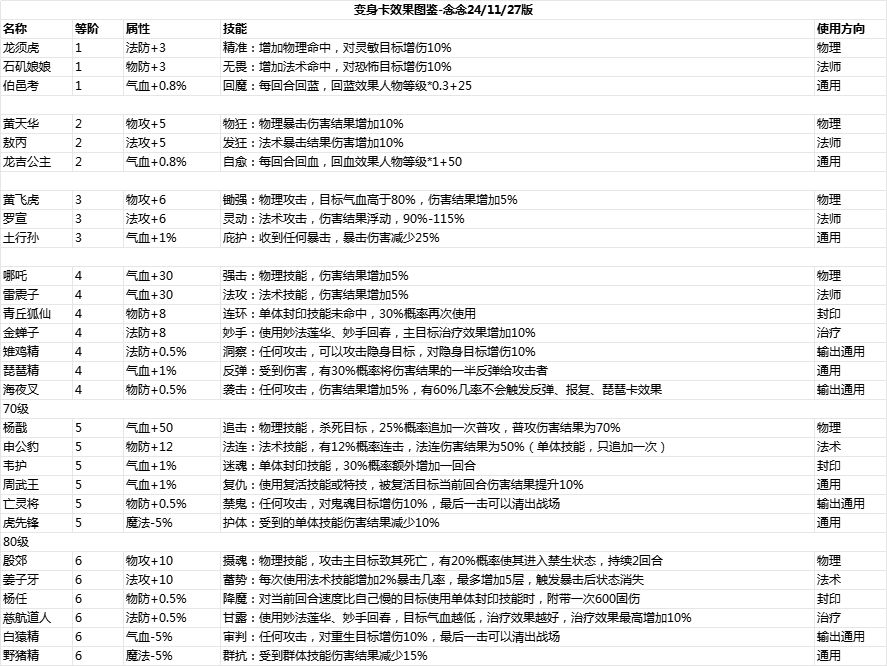
封神幻想世界人物达到65级,可开启变身系统。用变身卷轴可提升变身术等阶,使用更高级的变身卡,变身卷轴可通过市场购买、竞技场挑战获得。下面是小编给大家带来的《封神幻想世界》各等阶变身卡效果一览,感兴趣的小伙伴们一起来看看吧。

《封神幻想世界》各等阶变身卡效果一览

各等阶变身卡效果

1阶

▲1阶变身卡

2阶

▲2阶变身卡

3阶

▲3阶变身卡

4阶

▲4阶变身卡

5阶

▲5阶变身卡

6阶

▲6阶变身卡

▲所有卡片属性技能图鉴

以上就是小编整理带来的《封神幻想世界》各等阶变身卡效果一览,更多精彩内容,请点击关注这里下载站更新!

本文内容来源于互联网,如有侵权请联系删除。

最新文章