热搜词: 红叶支票打印管理 v1.0.0 支票打印管理软件 Fatkun图片批量下载 最新版 汉码 Hmark 最新版 WinSCP 免费FTP工具 v5.7.7 毁灭战士4
作者: 日期:2026-04-11 14:29:05
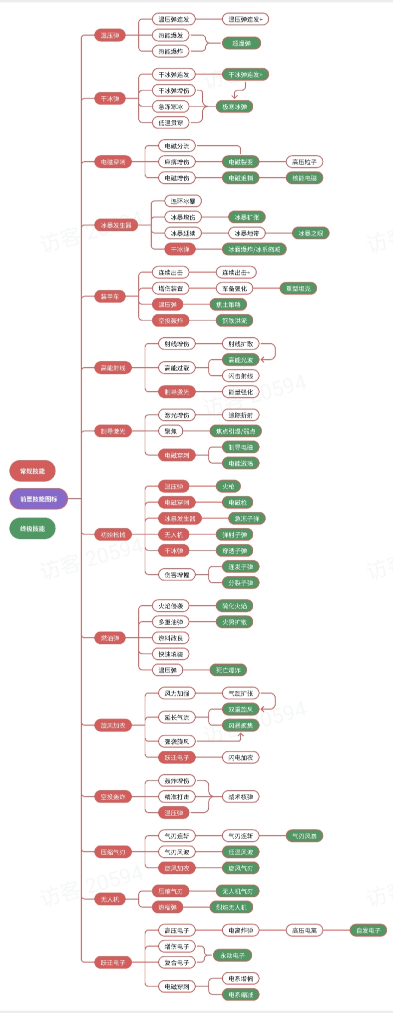
《向僵尸开炮》是一款制作精良、画风独特的射击Roguelike手游,玩家需要不断地提升自己的射击技巧和战斗策略,与僵尸进行殊死搏斗。下面是小编给大家带来的《向僵尸开》全技能分支前置分享,感兴趣的小伙伴们一起来看看吧。
以上就是小编整理带来的《向僵尸开》全技能分支前置分享,更多精彩内容,请点击关注这里下载站!
本文内容来源于互联网,如有侵权请联系删除。
枫叶RM/MP4格式转换器最新版
Systweak Software Updater 软件更新工具最新版
蒲公英苹果Apple格式转换器最新版
Easy Translator 翻译软件最新版
佳佳RMVB转换器最新版
Q-Dir Windows资源管理器X64最新版
Q-Dir Windows资源管理器最新版
宝塔面板最新版
蒲公英MPEG4格式转换器官方版
小鹅通鹅直播助手官方版
Boilsoft Apple Music Converter 苹果音乐转换器官方版
Easy Translator 翻译软件官方版
MediaMonkey音乐格式转换器官方版