这里下载站 最近更新 下载排行
所在位置:首页 > 资讯教程 > 游戏攻略 — 《向僵尸开炮》盗墓笔记联动二期精彩内容爆料

《向僵尸开炮》盗墓笔记联动二期精彩内容爆料

作者: 日期:2026-04-11 15:04:56

向僵尸开炮和盗墓笔记联动二期破冥启封活动介绍,游戏向僵尸开炮和盗墓笔记的联动正在进行中。在二期联动中将迎来张起灵的皮肤,这个皮肤的定位是冰系爆发。对此内容感兴趣的玩家们赶快跟随小编一起来看看此次联动都出来什么新鲜活动吧。

《向僵尸开炮》盗墓笔记联动二期精彩内容爆料:

一、爆料的张起灵皮肤核心技搭配

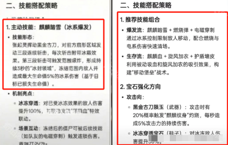
主动技能:

麒麟踏雪(冰系爆发)

技能形态:

张起灵挥动黑金古刀,对前方扇形区域发动三段连续斩击,每次斩击附带冰霜效果。第三段斩击可触发范围爆炸,形成持续3秒的“冰封领域”,冻结范围内敌人并造成最大生命值5%的冰系伤害(基于目标已损失生命值)。

机制亮点:

冰冻穿透:对已受冰冻效果的敌人伤害提升100%,与联功支融“献越血”特效联动。

场景互动:

冻结后的僵尸可被后续技能(如队友的电磁穿刺)触发连锁伤害。

二、盗墓联动第二期活动前瞻

以目前盗墓活动的质量真的可能就只有三期(主角人物吴邪、小哥、胖子,各一期),除非后面提高活动质量和福利。

1、签到活动,枪皮+抽奖道具+体力+洗衣粉+头像框+聊天框

2、抽奖活动,张起灵新皮核套+新墙皮+新超武+新机甲,第二期新道具应该会有一些微调。

3、战令玩法(高级通行证),30元档+198元档(198应该会是心愿战令的模式)

4、盗墓小游戏活动,应该也是白嫖玩的,如果花钻石就让侧滑短一半。

5、黑市,第二期会出类似黑市的新玩法,这活动主打白嫖。0氪党玩家的最爱。

6、幸运集章,炫彩皮肤累计池,第二期联动活动应会出炫彩电火皮了,再不出,火电炫彩皮都长毛了。

7、奖品保底钻石预估:保底钻石预计 2.5w-3w钻之间

三、总结

最后,第二联动应该会有很大的变化,尤其是经历了第一期铺天盖地的负面,流水大幅下滑,应该也会吸取教训了

以上就是小编整理带来的向僵尸开炮和盗墓笔记联动二期破冥启封活动介绍,更多相关游戏攻略,请关注这里下载站!

本文内容来源于互联网,如有侵权请联系删除。

最新文章